Rodent¶

产品简介¶
BIGTREETECH Rodent V1.0 是深圳市必趣创新科技有限公司 3D 打印团队针对 CNC 雕刻机制作的控制板,可以通过 USB、485 通讯,大大简化接线
产品特点¶
- 主控芯片 ESP32-D0WD-V3 。
- 支持 WIFI 802.11 b/g/n、802.11 n (2.4 GHz) 速度高达 150 Mbps 。
- 板载 4 路 TMC2160 驱动,支持高压大电流,兼容更大的电机。
- 电源输入支持 DC24V-DC56V 10A。
- V-MOS 电源输入支持 DC12V-DC36V;三个外接可控电压输出端口,最大 5A;输出电压由 V-MOS 端口输入电压为准。
- 5 路限位接口,支持电压选择:5V、12V、VIN,采用光耦进行隔离,大大增强主板抗干扰能力,增强稳定性。
- VProbe 控制开关接口,支持电压选择:5V、12V、VIN,采用光耦进行隔离,大大增强主板抗干扰能力,增强稳定性。
- Spindle 控制接口。
- 一路 PWM 输出接口(3-10V)。
- 一路 TF 卡接口。
- 支持 TYPE-C 自动烧录功能,板载 CH340 无需外接串口工具。
- 主板预留 BOOT 和 RESET 按键,用户可以通过 USB 进入 DFU 模式更新固件。
- 支持 RS485 RS485 板载 130R 终端电阻。
- 预留 OLED 显示屏接口(I2C),方便客户 DIY 操作。
- WIFI 天线接口。
- 支持 3 路 RGB 指示灯
产品尺寸¶

外设接口¶
Pin 脚说明/接口说明¶

接口介绍¶
限位开关接口¶

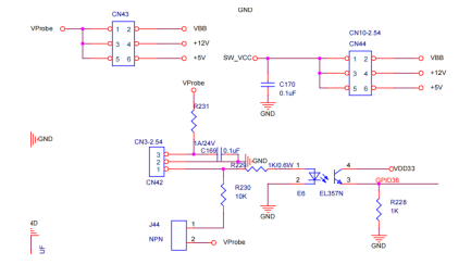
VProbe 开关接口¶

Spindle 接口¶

V-MOS 输出端口¶

OLED 显示屏接口¶

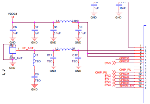
WIFI 天线接口¶

三路 LED 指示灯¶

软件配置¶
固件更新¶
Firmware available at: https://github.com/bdring/FluidNC
WIFI 配置¶
1、点击进入 FluidNC 热点进入配置面板

2、点击 FluidNC 进入配置界面

3、修改 Sta/SSID(WiFi 名称)和 Sta/Password(WiFi 密码),点击 Set 确认。

4、点击重启 FluidNC。

机器配置¶
1、点击文件系统,下载 rodent.yaml

2、可参考 http://wiki.fluidnc.com/ 修改相对应的配置。
3、点击删除

4、点击 Upload files 上传 rodent.yaml

5、点击 Restart 重启 rodent。