Rodent¶

Product Profile¶
The BIGTREETECH Rodent V1.0 is our very first control board designed specifically in collaboration with RatRig for CNC machines. It supports USB and RS-485 communication, greatly simplifying the wiring process and providing smooth operation.
Feature Highlights¶
- MCU: ESP32-D0WD-V3.
- Wi-Fi Capability: Supports 802.11 b/g/n, 802.11 n (2.4 GHz) with maximum speeds of 150 Mbps.
- Integrated Motor Drivers: Onboard four TMC2160 drivers, capable of handling high voltage and current, making them ideal for more powerful motors.
- Power Input Range: DC24V to DC56V at 10A.
- V-MOS Power Input: Accepts DC12V to DC36V with three externally controllable voltage output ports, supporting up to 5A; output voltage depends on the V-MOS input.
- 5 Endstop Switch Interfaces: Support voltage selection of 5V, 12V, and VIN, featuring optocoupler isolation to improve motherboard stability and reduce interference.
- VProbe Control Switch Interface: Support voltage selection of 5V, 12V, and VIN, featuring optocoupler isolation to improve motherboard stability and reduce interference.
- Spindle control interface.
- One PWM output interface (3-10V).
- One TF card interface.
- Firmware Management: Features TYPE-C automatic firmware burning and onboard CH340 for easy updates without external tools. Includes BOOT and RESET buttons for entering DFU mode via USB.
- RS485 Support: Includes a built-in 130R terminal resistor for RS485 communications.
- Expansion Interfaces: Reserved connections for an OLED display (I2C) and Wi-Fi antenna, and supports 3-channel RGB LEDs for customization.
Dimensions¶

Peripheral Interface¶
Pin Description¶

Interface Details¶
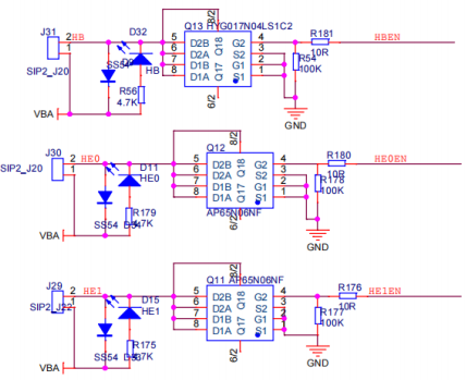
Endstop Switch¶

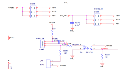
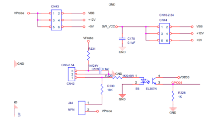
VProbe Switch¶

Spindle¶

V-MOS Output Ports¶

OLED Display Interface¶

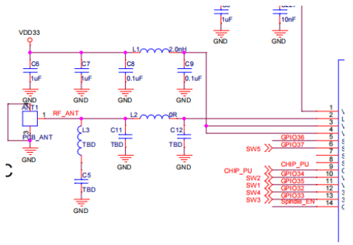
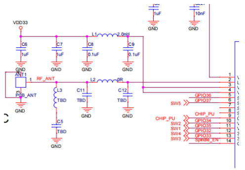
Wi-Fi Antenna Interface¶

LED¶

Software Setup¶
Firmware Installation¶
Firmware available at: https://github.com/bdring/FluidNC
Wi-Fi Configuration Steps¶
1、Connect to the FluidNC hotspot to access the configuration interface.

2、Navigate to the FluidNC configuration interface.

3、Modify Sta/SSID (Wi-Fi name) and Sta/Password (Wi-Fi password), then click "Set" to apply changes.

4、Restart the FluidNC system to finalize the setup.

Configuring the Machine¶
1、Download rodent.yaml from the file icon.

2、Customize your settings by referencing the FluidNC Wiki: http://wiki.fluidnc.com/
3、Click the "Delete icon".

4、Click "Upload files" to upload rodent.yaml.

5、Click "Restart Rodent".